English 中文 中文「切换语言」
More results...
公司简介
企业文化
资质证书
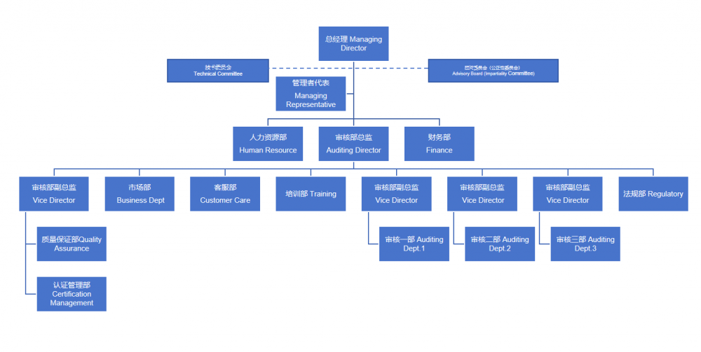
组织架构
ESG
Global G.A.P.
FSSC22000
SQF食品
BRCGS FD食品
BRCGS PM食品接触材料
BRCGS SD仓储物流
BRCGS GF无麸质
ISO14001质量管理体系认证
ISO9001
ISO22000
HACCP
富硒
China GAP
供应商审核
仓储运输审核
餐饮门店审核
农场管理审核
动物福利审核
社会责任审核
cGMP审核
GMP审核
法规服务
培训
食品生产
连锁餐饮
商超电商
养殖行业
种植行业
食品接触材料
化妆品
膳食补充剂/保健品
机构依法从事认证活动的自我声明
“提前较短时间通知的审核”的情形
梅里埃认证(上海)有限公司收费标准公示
认证委托方和认证机构的权利和义务
认证信息通报规则
食品安全管理体系认证实施规则
HACCP体系认证实施规则
质量管理体系认证规则
认证授予、拒绝、保持、变更、暂停、恢复、撤销程序
认证证书及标志的控制程序
认证审核流程图
公正性管理程序
证书查询
常见问题
电子资料
蓝皮书
English 中文 中文
首页 / 组织架构
Mérieux NutriSciences Certification (Shanghai) Co., Ltd. 隐私与安全声明
沪ICP备20019190号